
图片来源于网络,如有侵权,请联系删除
(原标题:华发股份(600325.SH):累计回购2.002%公司股份)
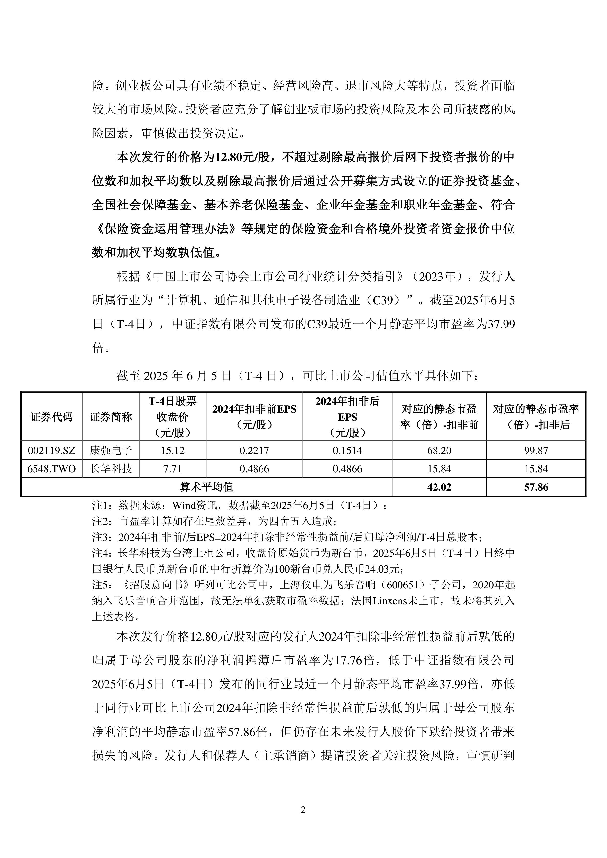
格隆汇10月23日丨华发股份(600325.SH)公布,截至2025年10月21日,公司通过上海证券交易所交易系统以集中竞价交易方式累计回购公司股份5,510万股,占公司目前总股本的比例为2.002%,回购成交的最高价为5.83元/股,最低价为4.78元/股,成交总金额为人民币2.91亿元(不含印花税、交易佣金等费用)。

图片来源于网络,如有侵权,请联系删除
(原标题:华发股份(600325.SH):累计回购2.002%公司股份)
格隆汇10月23日丨华发股份(600325.SH)公布,截至2025年10月21日,公司通过上海证券交易所交易系统以集中竞价交易方式累计回购公司股份5,510万股,占公司目前总股本的比例为2.002%,回购成交的最高价为5.83元/股,最低价为4.78元/股,成交总金额为人民币2.91亿元(不含印花税、交易佣金等费用)。